2025诺奖启示:灵芝如何通过调节Treg细胞成为炎症疾病的克星?
- 分类:灵芝百科
- 发布时间:2025-10-09 13:45
- 访问量:
2025诺奖启示:灵芝如何通过调节Treg细胞成为炎症疾病的克星?
- 分类:灵芝百科
- 发布时间:2025-10-09 13:45
- 访问量:
2025年诺贝尔生理学或医学奖授予了调节性T细胞(Treg)在免疫耐受与稳态维持中的核心机制研究,尤其聚焦于Foxp3基因作为Treg细胞功能的关键调控因子。这一突破性发现为我们理解自身免疫病、慢性炎症和癌症的免疫逃逸机制打开了新视野。
而令人惊叹的是,传统中药瑰宝——灵芝(Ganoderma lucidum),早在千年前就以其“扶正固本”的功效被记载,现代科学正逐步揭示其与Treg细胞的深度关联!
灵芝多糖:Treg细胞的“天然激活剂”
研究表明,灵芝多糖(G. PS)能显著促进CD4+ T细胞分化为CD4+Foxp3+ Treg细胞,并通过p-STAT5信号通路增强其功能(图1)。在脓毒症模型中,G. PS不仅提升Treg比例,还有效抑制炎症风暴,降低死亡率[1]。
图(1)G. PS在CLP诱导的脓毒症小鼠中的保护作用的分子机制图
肠道免疫平衡:灵芝孢子多糖的“微观调控”
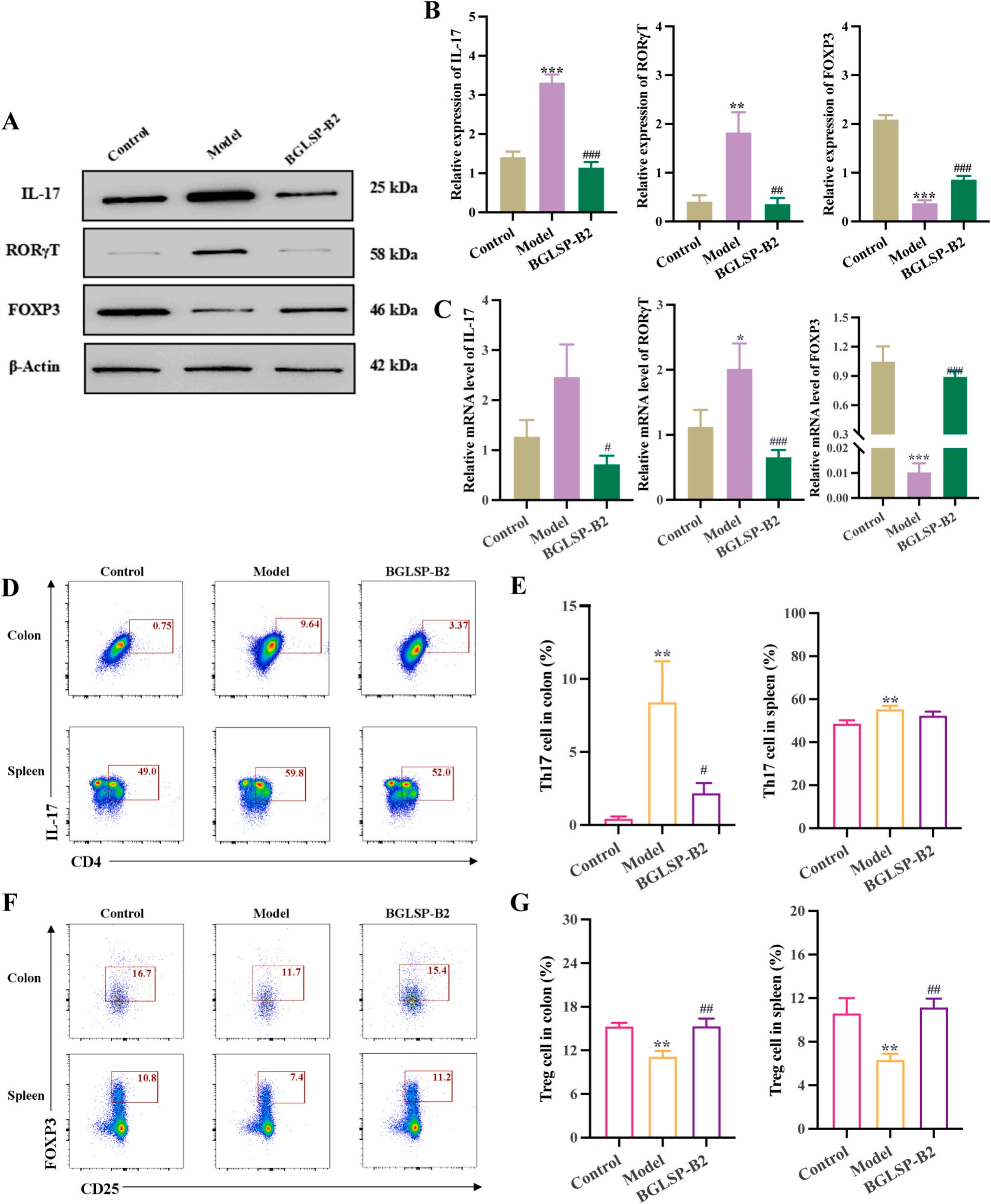
在结肠炎模型中,灵芝孢子多糖(BGLSP-B2)通过重塑肠道菌群与恢复Th17/Treg平衡,显著缓解肠道炎症(图2)。其机制包括:
● 下调IL-17、RORγt(Th17关键因子)
● 上调FOXP3(Treg核心转录因子)
● 增强肠道屏障蛋白ZO-1、Occludin表达[2]
图(2)BGLSP-B2调节Th 17/Treg细胞的平衡
皮肤免疫:灵芝对抗紫外线诱导的免疫抑制
在紫外线诱导的皮肤癌模型中,灵芝提取物(GLSF)通过增加CD8+ T细胞浸润、减少FoxP3+ Treg抑制性活动,逆转UV引起的免疫耐受,从而抑制肿瘤发生[3]。
图(3)二硝基氟苯致敏过程中T淋巴细胞浸润的免疫组织化学分析
诺奖连接:Foxp3与灵芝的“对话”
Foxp3是Treg细胞的“主控开关”,其表达水平直接决定免疫抑制功能的强弱。灵芝多糖通过激活p-STAT5等信号,可能间接稳定Foxp3表达,助力Treg在炎症环境中维持功能。这不仅为灵芝的“扶正”作用提供了分子依据,也为免疫相关疾病的治疗提供了新思路。
结语:古老智慧与现代科学的完美交融
灵芝作为“万年仙草”,其免疫调节作用正通过Treg这一诺奖级机制被重新诠释。在脓毒症、结肠炎、皮肤癌等多种疾病模型中,灵芝多糖展现出多靶点、低毒性的治疗潜力,堪称“天然免疫调节剂”。
#2025诺贝尔奖 #Treg细胞 #Foxp3 #灵芝多糖 #免疫调节 #中医药现代化
参考文献:
[1] Xiong W, Xia J, Peng X, Tan Y, Chen W, Zhou M, Yang C, Wang W. Novel therapeutic role of Ganoderma Polysaccharides in a septic mouse model - The key role of macrophages. Heliyon. 2024 Feb 20;10(5):e26732. doi: 10.1016/j.heliyon.2024.e26732. PMID: 38449666; PMCID: PMC10915390.
[2] Xiong W, Xia J, Peng X, Tan Y, Chen W, Zhou M, Yang C, Wang W. Novel therapeutic role of Ganoderma Polysaccharides in a septic mouse model - The key role of macrophages. Heliyon. 2024 Feb 20;10(5):e26732. doi: 10.1016/j.heliyon.2024.e26732. PMID: 38449666; PMCID: PMC10915390.
[3] Shahid A, Huang M, Liu M, Shamim MA, Parsa C, Orlando R, Huang Y. The medicinal mushroom Ganoderma lucidum attenuates UV-induced skin carcinogenesis and immunosuppression. PLoS One. 2022 Mar 21;17(3):e0265615. doi: 10.1371/journal.pone.0265615. PMID: 35312729; PMCID: PMC8936451.


搜索
福建Z6尊龙·抖圈生物科技集团
总部地址:福建省福州市高新区海西园创新园一期9号楼
健康热线:400-8899-773 招商热线:18105908051
版权所有 COPYRIGHT © 福建Z6尊龙·抖圈生物科技有限公司 闽ICP备81972701号-10 网站建设:中企动力 福州

官方公众号

微商城

天猫商城

京东商城